如图所示,SHK-DTS采用了三相四星形接线结构,通过四个单元的组合,实现系统上相间、相对地过电压共6组保护。
SHK-DTS的电气原理如图所示,图中:FR为氧化锌非线性电阻,CG为放电间隙,由于采用对称结构,因此无论是相间还是相对地,都有相同的过电压保护倍数。
SHK-DTS一共有四个保护单元,其中三个接入系统的A、B、C三相,另一个接地。
131型SHK-DTS为三立柱式,因此三立柱可任意在A、B、C三相之间调换安装,接地相必须接地安装。

无续流截波,残压低、容量大,不受操作过电压波形影响,保护值准、性能优。阀片与放电间隙分隔安装,电极不易受潮氧化,动作值稳定可靠。
无续流,无截波,残压低,容量大,不受各种操作过电压波形的影响,保护值准确,保护性能优良。
阀片和放电间隙分隔安装,互不影响,放电电极不易受潮、被氧化,使动作值更稳定、可靠。
★ 型号规格

保护对象:
O:中性点型 如发电机中性点
A:电机型 如电动机
B:标准型 如变压器、发电机、开关、母线、电容器等。
允许持久的加在SHK-DTS相间及相对地的工频电压有效值。
持续运行电压:
允许持久的加在SHK-DTS相间及相对地的工频电压有效值。
通流容量:
“600”表示2ms方波通流容量为600A;
“800”表示2ms方波通流容量为800A;
计数器(选配):
JY型有源式过电压动作计数器。
★ 技术参数
表一:B型电气性能指标 单位:kV
|
保护对象 |
电动机 |
其他(变压器、发电机、开关、母线、电容器等) |
|||||||
|
系统标称电压 |
3 |
6 |
10 |
3 |
6 |
10 |
35 |
||
|
电动机额定电压 |
3.15 |
6.3 |
10.5 |
/ |
|||||
|
保护器持续运行电压 |
3.8 |
7.6 |
12.7 |
3.8 |
7.6 |
12.7 |
42 |
||
|
型号 |
SHK-DTS-A |
SHK-DTS-A |
SHK-DTS-A |
SHK-DTS-B |
SHK-DTS-B |
SHK-DTS-B |
SHK-DTS-B |
||
|
设备承 |
峰值≮ |
陡波 |
10.9 |
21.9 |
35.7 |
15.5 |
31.0 |
51.8 |
154.0 |
|
雷电 |
9.5 |
19.0 |
31.0 |
13.5 |
27.0 |
45.0 |
134.0 |
||
|
操作 |
7.6 |
15.0 |
25.0 |
11.5 |
23.0 |
38.3 |
114.0 |
||
|
工频放电电压 |
有效值≥ |
5.2 |
10.4 |
17.2 |
7 |
14 |
23.2 |
72 |
|
|
标称放电电流等级 |
500A |
5kA |
|||||||
|
1.2/50μs |
峰值 |
7.5 |
15 |
24.8 |
12 |
24 |
40 |
119 |
|
|
雷电冲击 |
|||||||||
|
试验用操作冲击电流 |
100A |
500A |
|||||||
|
操作冲击 |
峰值 |
7 |
14 |
23.1 |
10.2 |
20.4 |
33.8 |
105 |
|
|
产品高度(H)mm |
182 |
182 |
197 |
182 |
197 |
220 |
591 |
||
|
2ms方波通流量 |
600-800A |
||||||||
|
计数器 |
电源 |
交直流110-220V |
|||||||
表二:O型电气性能指标 单位:kV
|
型号 |
电机额定电压 |
保护器持续 |
雷电冲击 |
直流1mA |
|
SHK-DTS-O-2.3/ |
3.15 |
2.13 |
6.0 |
3.4 |
|
SHK-DTS-O-4.6/□ |
6.3 |
4.6 |
12.0 |
6.9 |
|
SHK-DTS-O-7.6/□ |
10.5 |
7.6 |
19.0 |
11.3 |
用户订货时需注明SHK-DTS产品的外引电缆长度,定义为:产品本体的电缆根部到系统母线安装孔的直线距离再加2cm;若合同中未注明,则按标准配置长度为500mm;
用户订货时需注明SHK-DTS产品的信号线长度,定义为:产品本体信号线接口处到计数器显示部分网线插孔的沿地电位行线的长度再加长30cm;若合同中没注明,则按标准配置长度为5m。
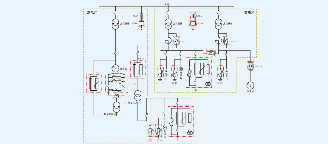
★ 接入系统方式

● 环境条件
环境温度:-40℃~+60℃
海拔高度:小于2000m,(高于2000m,在订货时需注明)
额定频率:50+2Hz,60+2Hz
使用环境存在严重潮气或腐蚀性气体杂质或污秽严重(如水上、盐场、化工厂、矿山等),订货时需注明。